【增效前沿】巧用AI点亮新闻宣传新图景 |
|
|
|
|
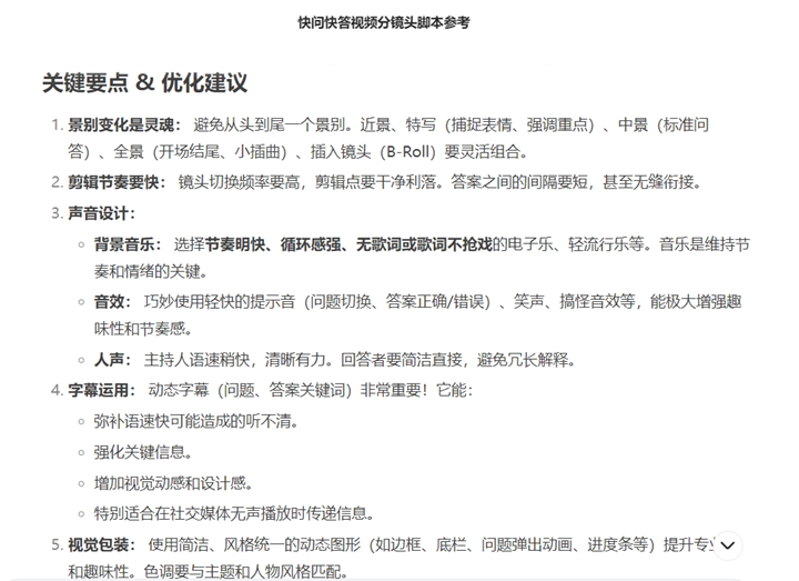
【编者按】变革浪潮中,增效是破题的密钥——他们以创新为火种点燃效率的星火,以精耕为笔墨书写价值的刻度。没有惊天动地,唯有细处着墨,把智慧注入流程的肌理,将巧思融入数据的脉搏。点滴的突破终将汇成磅礴的江海,这是实践者无言的战歌,更是高质量发展最鲜活的注脚。 自公司全面开展降本增效工作以来,党群工作部持续突破传统管理思维局限,挖掘管理潜能,拓展降本增效空间。为系统破解新闻宣传工作中常见的审核校对把关不到位、创意产能不足、新媒体技术门槛高等痛点,积极利用AI技术补足知识短板,推动新闻宣传工作从"被动响应"向"主动赋能"转变。 推动技术驱动与内容深耕有机结合 稿件里藏着错别字、敏感词没发现?素材今天一个风格,明天一个样?面对文字稿件校审时“漏网之鱼”频现,引入讯飞、爱校对等专业平台当好“把关员”,智能工具精准揪出内容勘误与敏感词汇,给稿件质量上“双保险”。针对微信推文及微视频素材风格杂乱的尴尬,建立从出境服装、VI标识到画面构图的标准化规范,联合部门通讯员实施策划预审机制,让“策划阶段即控好质量”成为常态,素材颜值与质感同步升级。 实现AI赋能与创意提效双向突破 宣传任务排着队,创意灵感却“断了电”?别急,AI工具来“救场”。图片设计时输入想法,AI工具或制图平台立马生成好几版草图当参考,机械性画图时间直降三分之一。视频制作时脚本卡壳了,AI帮忙搜索同类优秀作品,拆解分镜头框架给思路,大幅提升脚本初稿产出效率。既保证设计有章法、文案有调性,又让效率和质量齐头并进。 促进全员参与与品牌共建深度融合 “我想设计个LOGO,但不会用专业软件啊!”这是不少员工想参与宣传创意时的犯难之处。现在依托AI智能设计工具,创作门槛大大降低,非设计岗位员工也能轻松上手。就像“安源安全环保标识LOGO”征集活动,员工们用AI辅助作图,作品数量比2022年“青年之家”LOGO征集时增加30%。同时,AI工具的标准化引导使设计方案在规范性、实用性、创意性上均获突破,推动员工从“让我参与”变成“我要参与”,共创氛围越来越浓。 党群工作部将持续深化智效融合,拓展智能技术应用场景,完善技术革新、管理升级、组织协同机制,加速构建全流程贯通、全链条增效的宣传新格局,全面提升公司文化软实力。 |
| 【打印】 【关闭】 |




